今天是
欢迎访问黄石市体育事业发展中心官方网站!
无障碍阅读
中文域名:黄石市体育事业发展中心.公益
首页
政府信息公开
互动交流
办事服务
部门动态
图片新闻
体育新闻
全民健身
竞技体育
体育产业
体育文化
专题专栏
乒乓球基地
体育运动学校
体育发展中心
当前位置:
首页
>
直属单位
>
黄石体育运动学校
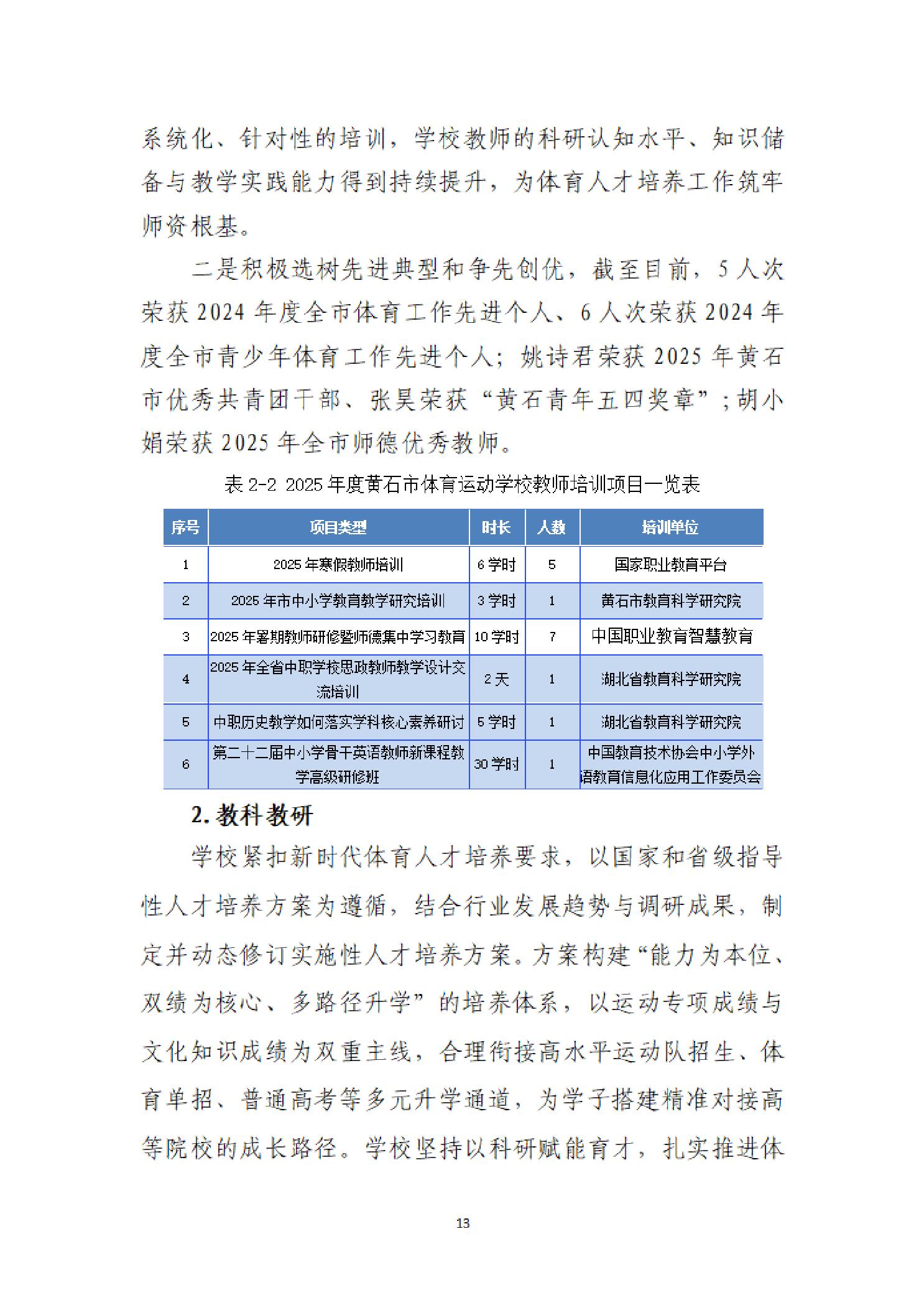
2025年黄石体校中等职业学校年度质量报告
作者:政教科 高迎 来自:黄石市体育运动学校时间:2025-12-10 11:25